한국뇌연구원, 파킨슨병 운동장애 원인 규명…“행동억제 회로 과활성 때문”

김소희 기자 (hee@dailian.co.kr)

입력 2025.05.28 11:16  수정 2025.05.28 11:16

전운동피질-시상하핵 연결 이상 확인…DBS 효과 작동 원리도 밝혀

HCN 채널 억제 시 증상 완화…비침습 치료법 개발 가능성 제시

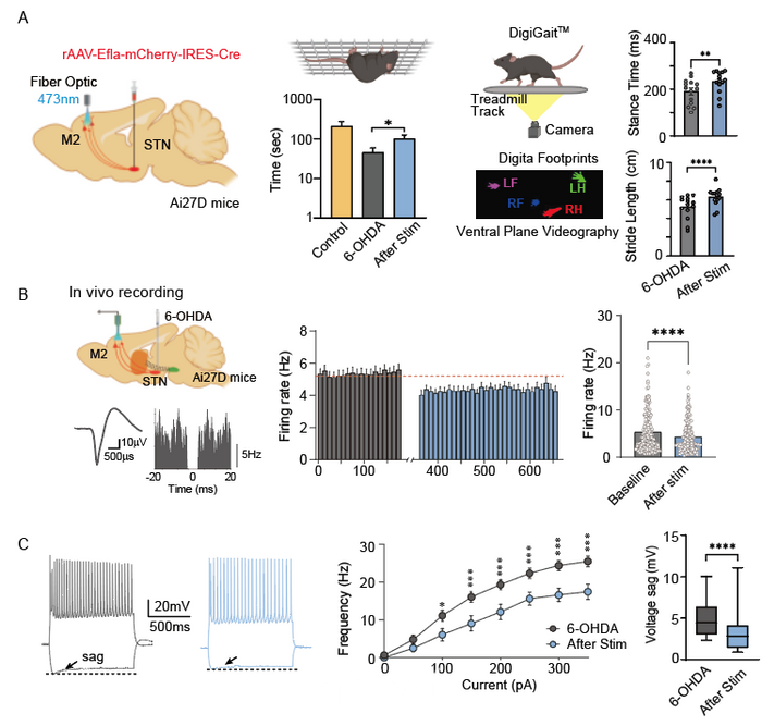
연구내용 그림 설명. ⓒ한국뇌연구원

한국뇌연구원은 감각 운동시스템 연구그룹 라종철 책임연구원 연구팀이 파킨슨병의 운동장애가 뇌 속에 있는 ‘행동억제 신경회로’의 과활성화와 관련이 있다는 사실을 규명했다고 28일 밝혔다.


이 신경회로는 야구에서 타자가 스윙을 멈출 때 처럼 이미 진행중인 움직임을 갑작스럽게 멈추는 브레이크 역할을 하며, 파킨스병 환자는 이 브레이크가 눌려 있는 것처럼 지속적으로 작동하는 상태라는 점을 연구팀은 밝혀냈다.


파킨슨병은 몸의 움직임이 느려지고 근육이 뻣뻣해지는 증상이 나타나는 대표적인 신경질환이다. 뇌 깊숙한 곳에 위치한 시상하핵(STN)의 기능 이상과 관련이 있는 것으로 알려져 있다.


현재까지는 시상하핵을 높은 빈도로 전기 자극하는 ‘뇌심부자극술(DBS)’이 대표적인 치료법으로 활용되고 있지만, 이 치료법이 어떤 방식으로 작용하는지는 명확히 밝혀지지 않았다.


라종철 박사 연구팀은 뇌심부자극술(DBS)의 효과가 전두엽에서 움직임을 계획하고 준비하는 역할을 하는 전운동피질(M2)과 시상하핵간 연결 회로의 비정상적인 활성을 조절해 나타난다는 사실을 규명했다. 전운동피질은 우리가 어떤 행동을 시작하거나 멈출 때 중요한 역할을 하는 뇌 부위로, 특히 시상하핵과 연결된 신경회로는 급브레이크 신호를 보내는 경로로 작동한다.


연구팀은 파킨슨병 동물모델에서 전운동피질의 흥분성이 지나치게 높고, 이로 인해 행동억제 회로도 과도하게 작동하고 있음을 확인했다 이는 자동차의 브레이크가 계속 밟혀 있는 상태처럼 파킨슨병 환자의 움직임을 지속적으로 방해할 수 있다.


또한, 연구팀은 동물모델의 뇌 시상하핵에 고빈도 자극을 가했을 때 전운동피질의 과활성이 일시적으로 줄어들며 운동 기능이 회복되는 현상을 확인했다. 이 과정에서 뉴런의 전기적 성질을 조절하는 과분극 활성화 고리형 뉴클레오티드 개폐통로(HCN 채널)의 활성이 감소하며 뉴런의 흥분성이 조절됐다.


연구팀은 뇌심부자극술(DBS)을 이용하지 않고 HCN채널의 기능을 선택적으로 억제하는 약물만 처리해도 파킨슨병 동물모델의 행동 및 전기생리적 이상이 완화되는 것을 확인했다. 이는 파킨슨병 환자에게도 뇌심부자극술(DBS)과 유사한 효과가 약물이나 rTMS 등 비침습적인 방식으로 나타날 가능성을 보여준다.


라종철 박사는 “이번 연구는 파킨슨병의 주요 증상이 뇌의 행동억제 회로가 과도하게 활성화된 결과일 수 있음을 보여준다”며 “전운동피질의 이상 활성의 선택적 조절을 통해 증상을 완화하는 새로운 치료법으로 발전할 수 있을 것”이라고 기대했다.

0

0

기사 공유

댓글 쓰기

김소희 기자 (hee@dailian.co.kr)
기사 모아 보기 >
관련기사

댓글

0 / 150
  • 최신순
  • 찬성순
  • 반대순
0 개의 댓글 전체보기